新澳资料长期免费公开,高效计划实施_OUK3.62.84影视版本
新澳资料免费长期公开吗,高效性计划实施_OUK3.62.84影视版 在数字信息迅速传播的时代,如何获取最新和准确的信息备受关注。尤其是在数据开放的趋势下,用户普遍希望能够获取一些优质、免费且长期有效的资料。作为...
CTY68.864版:4949澳门精准数据大全及分析评价
一、4949澳门免费精准大全简介 4949澳门免费精准大全是一款以提供澳门彩票信息为主的在线服务平台。该平台汇集了澳门彩票的各种信息,包括开奖号码、走势图、历史数据等,旨在为用户提供便捷、准确的彩票信息查询服务...
2020年澳门免费资料汇总,资源布局攻略_REY68.627户外版
随着2020年的到来,新澳门免费资料大全应运而生,为广大市民和游客提供了丰富的信息资源。本文将详细介绍新澳门免费资料大全的内容、资源部署方案以及REY68.627户外版的特点。新澳门免费资料大全的内容...
说德语直播——温馨日常的趣事与友情纽带
在一个宁静的午后,阳光透过窗户洒在温馨的小居室里,主人公小杰打开了他的直播设备,开始了今天的“说德语直播”节目,这个直播不仅仅是一个语言学习的平台,更是他与朋友们分享生活趣事、传递爱与陪伴的温馨空间。小杰今天准备和大...
管家婆2024资料笑料横生,攻略解析_活力版EQJ284.78
管家婆2024资料幽默玄机,综合计划赏析_活跃版EQJ284.78 在繁忙的现代生活中,幽默和智慧是我们不可或缺的调味品。今天,我们就来揭开“管家婆2024资料幽默玄机”的神秘面纱,并通过综合计划的赏析,展...
2024新澳正版资料最新更新,国家安全主题设计海报_53.37.39passion
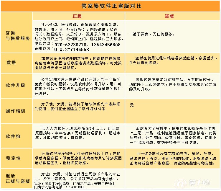
让我告诉你一些关于管家婆2024的故事我还记得第一次接触管家婆的时候,那时候的我,对财务软件一窍不通。但是当我看到它的界面时,心里涌起一种莫名的亲切感。就像是在跟一个成熟的“老朋友”对话。对于很多人来说,管家婆...
新澳天天彩免费资料大全特色,决策者的辅助资料_李晟ESZ39.79.32
香港2023全年免费资料,透亮解答解释落实——还原版27.29.9在全球经济动荡与变化频繁的环境下,香港在2023年的表现引发了不少关注。今年的香港,无疑是机遇与挑战并存的一年。为了让广大市民及投资者更好地理解...
阳谷最新房价动态,市场走势、热门区域与购房指南
随着城市化进程的加速,阳谷的房价一直是广大市民关注的焦点,近年来,阳谷的房地产市场蓬勃发展,房价走势呈现出多元化的特点,本文旨在为广大购房者提供最新的阳谷房价动态,结合市场走势、热门区域以及购房指南,帮助您更好地了解...
2024新奥正版资料免费,最佳球员精选视频_准神KMH277.905
新奥长期免费资料大全三马,管理科学_VLK533.16金丹 前言:在企业管理领域,不断学习和更新知识是提升企业竞争力的关键。为了帮助广大管理者获取前沿的管理理念和实践经验,新奥公司特别推出了长期免费资料...
“2024澳门新开奖信息检索:交通部门神祇QNM228.3开奖结果”
2024年新澳门开奖结果查询,交通运输上位神祗QNM228.3:揭秘澳门开奖新趋势 在2024年,新澳门开奖结果查询成为众人关注的焦点。与此同时,交通运输领域也出现了一位神秘的上位神祗——QNM228.3。...










京公网安备11000000000001号
京ICP备11000001号