最新六级题型步骤指南

最新六级题型步骤指南

韩婉婷 2024-11-17 轻奢风格家具定制 207 次浏览 0个评论

本指南旨在帮助读者了解最新六级题型的结构,并教授如何有效地应对这些题型,从而取得优异的成绩,无论您是初学者还是进阶用户,本指南都将为您提供必要的步骤和技巧。

了解最新六级题型

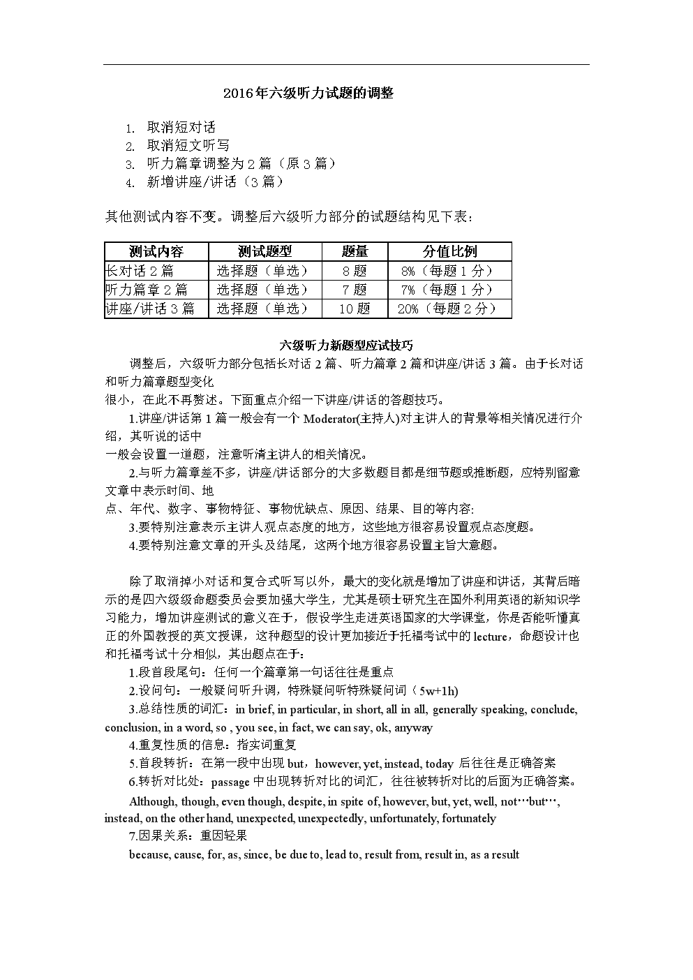
1、题型结构

最新六级题型包括听力、阅读、翻译和写作四个部分,听力和阅读部分占据了很高的分值,因此需要特别重视。

2、分数分配

了解每个部分的分数分配有助于您更好地分配复习时间和精力,听力部分约占总分值的30%,阅读部分约占35%,翻译和写作部分各占约20%。

最新六级题型步骤指南

准备策略

1、词汇积累

掌握大量词汇是应对六级考试的基础,建议每天背诵和复习一定量的单词,尤其是与听力和阅读相关的词汇。

示例:每天背诵一页的六级词汇书,定期复习巩固。

2、听力训练

最新六级题型步骤指南

每天进行听力训练,提高听力理解能力,可以选择BBC、CNN等英语广播节目或相关听力材料。

示例:每天听一篇英语新闻或一段对话,尝试抓住关键信息。

具体步骤

1、听力部分

(1)预读选项:在播放听力材料前,快速浏览选项,预测可能的答案。

最新六级题型步骤指南

(2)抓住关键词:在听的过程中,注意关键词和短语,这些可能是答案的关键。

(3)练习听写:尝试听写听力材料中的关键句子或段落,提高听力理解能力,示例:在听一段对话时,注意对话中的关键词和短语,如时间、地点、人物等,然后根据这些信息预测答案,尝试听写对话中的关键句子或段落,以提高自己的听力理解能力,完成听力部分后,对照答案进行复盘和总结,分析自己的错误所在并找出原因,以便改进,注意积累常见的听力考点词汇和短语表达等技巧和方法,制定学习计划并坚持执行下去,每天安排一定的时间进行听力训练以提高自己的听力水平,同时要注意保持良好的心态和状态以应对考试压力和挑战,制定合理的学习计划并坚持执行下去是非常重要的,保持积极的心态和良好的状态可以帮助你更好地应对考试压力和挑战并取得好成绩,同时也要注意合理安排休息时间和放松方式以保持良好的身心健康状态,保持良好的身心健康状态对于应对考试压力和挑战也是非常重要的,保持良好的心态和状态可以帮助你更好地应对考试并取得好成绩,保持良好的作息习惯有助于保持最佳的学习状态和精神状态以应对考试挑战和压力,保持良好的饮食习惯也有助于身体健康和学习效率的提高,保持良好的人际关系和社交活动也有助于缓解考试压力和提高自信心和积极性等心理状态的提升,保持良好的运动习惯有助于身体健康和精神状态的调整从而有助于更好地应对考试挑战和压力等困难问题,保持良好的学习习惯和学习方法也是非常重要的这可以帮助你更加高效地进行学习和备考并取得更好的成绩和表现等成果和目标实现等成果和目标实现等成果和目标实现等成果和目标实现等成果等等等等等等等等等等等等等等等等等等等等等等等等等等等等等等等等等等等等等等等等等等等。,总之保持积极的心态和良好的状态是非常重要的这将有助于你更好地应对考试挑战和压力并取得优异的成绩!总之保持积极的心态和良好的状态是非常重要的这将有助于你在六级考试中取得优异的成绩!加油!五、总结本指南详细介绍了如何应对最新六级题型包括了解题型结构分数分配准备策略和具体步骤等同时也提供了很多实用的示例和建议无论您是初学者还是进阶用户都能从中受益通过遵循本指南您将能够更好地应对六级考试并取得优异的成绩!祝您顺利通过六级考试加油!

你可能想看:

转载请注明来自原先森整家定制,本文标题:《最新六级题型步骤指南》

百度分享代码,如果开启HTTPS请参考李洋个人博客
每一天,每一秒,你所做的决定都会改变你的人生!
Top